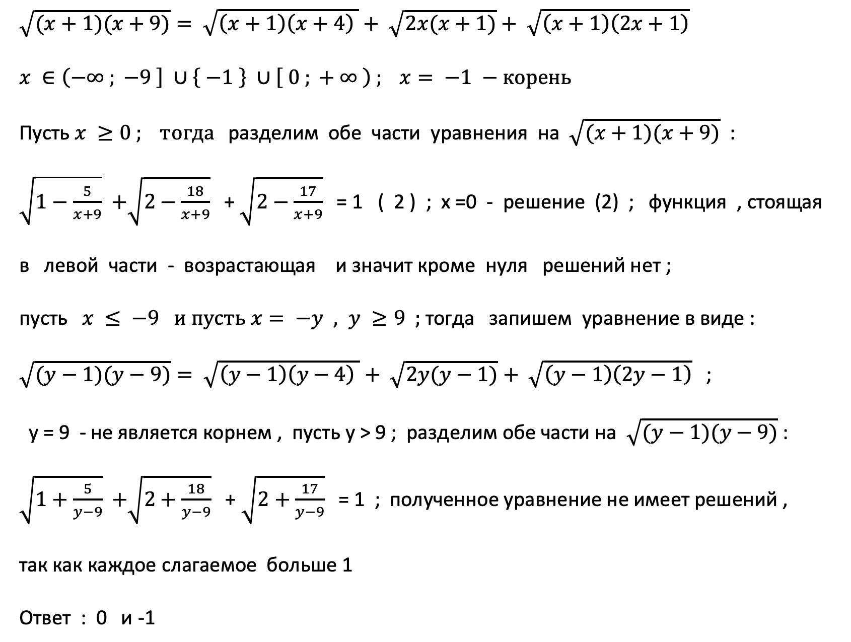
Решить уравнение
Ответ проверен экспертом
5 (4 оценки)
5
antonovm 4 года назад
Светило науки - 1015 ответов - 5730 раз оказано помощи

Ответ:

-1  и  0  

Объяснение:

Ответ проверен экспертом
5 (1 оценка)
3
valenivan 4 года назад
Светило науки - 5862 ответа - 16777 раз оказано помощи

Ответ: - 1; 0

Попытка номер 2.

Это уравнения вида "и так понятно, но почему".

Остались вопросы?